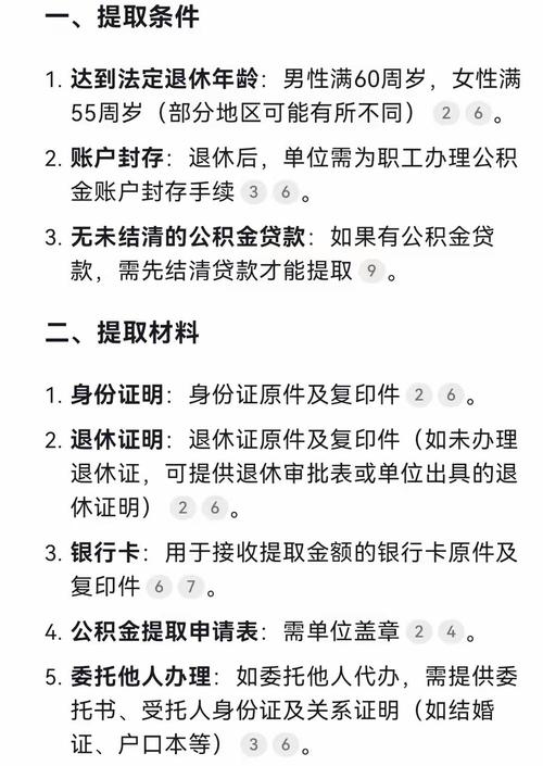
咨询热线: 18225968333
联系我们Contact us
全国咨询热线18225968333

公积金提取代办

公司地址:上海华能联合大厦

联系电话:13065553707

赤峰最新动态

赤峰公积金提取时间限制_公积金提取限制时间怎么算

发布时间:2026-03-27 19:52:10

昨日,刷到一则新闻,重庆存在一个小区,有人从高空抛撒钱财,据说那是诈骗嫌疑人在慌慌张张、毫无选择的情况下,抛洒其非法所得的钱财。

望向视频当中那呈现出红彤彤颜色而且不停地飘落下来的钞票,我的第一个反应居然出乎意料地是这样的:倘若这算是那种公积金该有多美妙呀,起码能够把它提取出来然后加以使用呢。

结果晚上就失眠了。

想起去年买房的时候,翻来覆去的,差点就因为超过规定时间而取不出钱来了。那种感觉呀,就仿佛眼睁睁地瞅着钱在账户当中放着,可却跟自己毫无关联。

“时间限制”这玩意儿,真是公积金最狠的地方。

买房后多久必须取?

眉山刚出的新规说,购房合同备案之日起5年内都能申请。

听起来很宽松?别天真了。

厦门可要严很多,在一年之内必定得提,一旦超出便没了。阜阳同样如此,有着十二个月的限定门槛呢。

因此公积金提取时间限制,你必须首先弄明白自身所在城市的规则,否则,倘若继续等待下去,钱财便不再归你所有了。

我表哥就是。

购房之际嫌麻烦因而没去取,心思反正于账户当中跑不掉。然而三年之后装修需要用钱,窗口告知他:已超期,取不了啦。

他当场就懵了。

还房贷也要卡着点

这个我最有发言权。

公积金提取时间限制

不同城市、不同贷款方式,提取间隔要求完全不一样。

眉山作出规定,每间隔十二个月能够获取一次。芜湖则更为灵活,按照季度提取,间隔为三个月,若按年度提取,间隔是十二个月。

但是,最为坑人的情况是,要是你存在公积金贷款尚未结清的状况,在许多城市,根本是不允许你把钱取出来用于其他用途的。

于是乎,你那笔款项只能乖乖地待至于账户之中,眼睁睁瞧着它进而获取利息,注视着它发生贬值。

去年我就是这个状态。

每月薪资扣除公积金后,余额显示数量可观、数目不少,然而却一分都无法提取出来。想要进行装修公积金提取时间限制,不可以。想要偿还商业贷款,同样不可以。

那种感觉,真的很憋屈。

离职了钱怎么办?

千万别一离职就急着取。

眉山所定下的那规定,明确表示是账户封存达到六个月以上才能够进行支取操作。徐州的情况与之相同,也是要封存满6个月才行哦。

阜阳也说封存满半年。

公积金提取时间限制

因而,在离职之后,不要着急去往窗口那里,需要等待半年之后,再过一段时间去才行。要是提前前往的话,只会白白地跑上一番,还会将感情给浪费掉。

我同事就犯过这个错。

裸辞后的第二天,他兴冲冲地跑去公积金中心,然而工作人员看了他一眼后表示,封存时间不够,需过几个月再来。

他回来跟我说的时候,表情像吃了苍蝇。

但也不是所有情况都受限制

好消息是,有些情况不卡时间。

又比如说,要是一次性提前将贷款清偿完毕,眉山明确表示不会受到十二个月的限制。另外,像退休、死亡这类销户进行提取的情况,在任何时刻都是可行的。

安康今年3月刚放宽了政策,加装电梯、偿还商贷都不限次数了。

这说明什么?

说明政策在变好,但你得自己盯着。

今天的热搜让我想到

公积金提取时间限制

在今天的时间点上,央视新闻发布了一则关于博鳌论坛的消息公积金提取时间限制,其内容表明,“投资于人”这一表述是今年两会期间所关注的重点方面。

公积金难道不正是通常所说的那种“投资于人”的典型情况吗,但问题表现为,要是提取时间被限定得极其严格,那么这笔钱就会转变成为那种“看得见却无法实际触及到”的数字了。

人民日报,在今天,也发布了一篇评论,其中讲述了政策,要将问题导向,与机制完善,相互结合起来。

公积金提取的时间限制,真的需要更人性化。

有人讲钱倘若处于账户之中是安全的,然而我却要说,钱要是在账户里没法取出来,那跟不存在这笔钱究竟会有啥区别呢?

睡前翻看公积金余额的时候,它就是一个数字。一个带锁的数字。

锁的钥匙,就是那个时间限制。

于是呀,千万别犯懒,该去取的时候就要去取。去把你所在城市依据的规定查得清清楚楚明明白白,把截止日期准确无误地标记好。

哪怕取出来放着不动,也比被时间卡住强。

毕竟,谁也不知道哪天就超期了。

在线客服
联系方式

热线电话

18225968333

上班时间

周一到周五

公司电话

13065553707

二维码
线